找回密碼
 新用戶註冊
搜索
熱搜: hifi av 音樂
查看: 2900|回復: 0

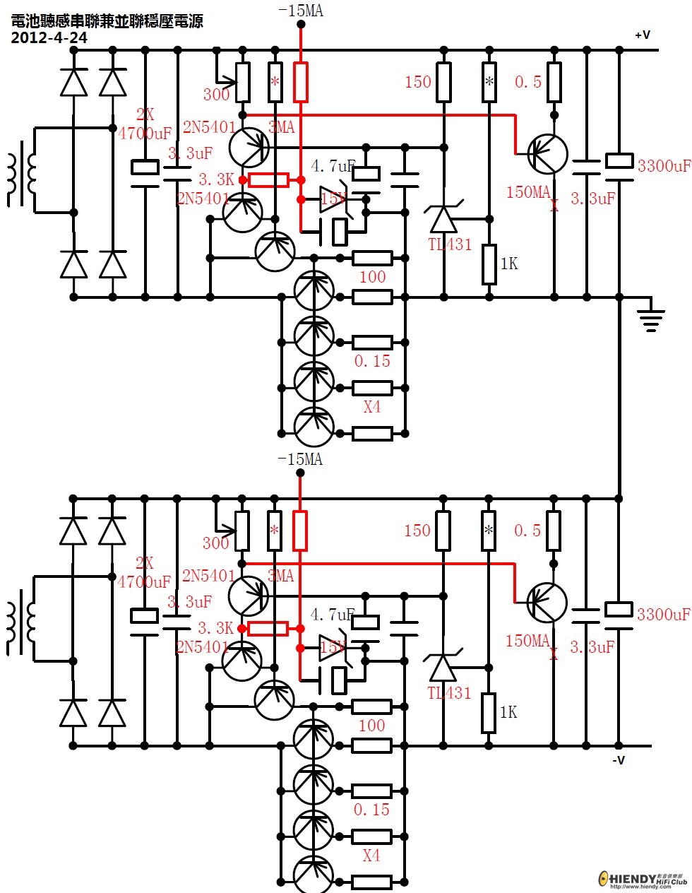
[分享] 電池聽感串聯兼並聯穩壓電源

[複製鏈接]
發表於 2012-4-26 10:49:36 | 顯示全部樓層 |閱讀模式
本帖最後由 天下第一刀 於 2012-4-26 10:54 編輯

電池聽感串聯兼並聯穩壓電源. < = +_38.5V
电池听感串联兼并联稳压电源.jpg

評分

2

查看全部評分

您需要登錄後才可以回帖 登錄 | 新用戶註冊

本版積分規則

Archiver|小黑屋|聯絡我們|刊登廣告|Hiendy.com 影音俱樂部 一個屬於音響愛好者的家

GMT+8, 2025-10-28 09:24 , Processed in 0.035637 second(s), 19 queries .

Powered by Discuz! X3.5

© 2001-2024 Discuz! Team.

快速回復 返回頂部 返回列表